carta aliran kerja
Visualisasikan aliran kerja proses dengan pantas dan mudah. Adakah anda mencari Carta Aliran Kerja Powerpoint Templates.
5 Contoh Algoritma Flowchart Dalam Kehidupan Sehari Hari
Untuk menjelaskan langkah proses atau aliran kerja serta pemiliknya yang terhormat.
. Kerja kursus pengajian am cara mudah menulis rujukan. Tujuan Penggunaan Carta Alir. Carta Aliran Kerja Talian Produk ISO 9001.
Pengurusan Kertas Soalan Selepas. Memberikan Taklimat Bengkel Mengenali Bahaya Pemikiran Ekstrem Radikal Pengganasan Dan Pemikiran Liberal Unit Kafa Meminta kebenaran kepada YM SUT untuk mengadakan Taklimat. Proses perniagaan dan carta aliran kerja disediakan untuk setiap aktiviti unit sendiri di perusahaan dengan Sistem Pengurusan Kualiti 2015.
Untuk menganalisis proses sedia ada bagi mengenal pasti ketidakcekapan dan penambahbaikan yang perlu dilakukan. PROSES KERJA URUSAN PEGAWAI BARU PENGESAHAN PERJAWATAN PENGESA HAN BERPENCEN DAN PENGURUSAN PERSARAAN BIL. PANGGIL KONTRAKTOR PEMBAIKAN OLEH PIHAK LUAR REKODKAN KERJA-KERJA PENYENGGERAAN TAMAT.
CARTA ALIRAN KERJAPENGURUSAN PEPERIKSAAN DALAMAN. Carta Aliran Kerja Borang-borang atau ruiukan-rujukan yang digunakan seperti surat keliling akta undang-undang HURAIAN UTAMA MPK Latar Belakang Kementerian I Jabatan a. Pikbest telah menemui 5266 hebat template excel secara percuma.
Penyediaan Jadual Waktu Peperiksaan Makluman Tarikh akhir Pengurusan PeperiksaanDasar Pengurusan Penilaian Dan Peperiksaan. Dengan penyediaan skim ini kecacatan dalam aliran material kehilangan pekerja buruh masa penyelesaian aktiviti downtime mesin dan bilangan stesen kerja dapat. Creately diagrams can be exported and added to Word PPT powerpoint Excel Visio or any other document.
Latar belakang mengandungi catatan sejarah dan rasional penubuhan sesebuah kementerian jabatan dan selalunya mengandungi. Sistem Mengambil Sepanjang Masa SMSM Januari 1997 Suruhanjaya Perkhidmatan Awam Malaysia telah mengadaptasi pengurusan elektronik dalam perkhidmatannya apabila sistem pengambilan berkomputer iaitu Sistem Mengambil Sepanjang Masa SMSM diperkenalkan. ASME yang dibina berdasarkan hasil kerja Gilbreth mengguna pakai sistem set simbol untuk carta proses aliran pada tahun 1947.
Dalam dokumen Tatacara Pengurusan Stor Universiti TPS Pelupusan Halaman 28-50 Carta aliran dan proses kerja pelupusan adalah seperti di Jadual 1 dan Jadual 2. Urus Setia menyemak laporan. Carta Aliran Kerja TRANSCRIPT.
Carta alir digunakan merentasi pelbagai industri. Proses Permohonan Kelulusan Pelan Tambahan Dan Ubahan Bangunan. Populariti carta aliran berkembang sepanjang 1920-an dan 1930-an dengan Art Spinanger dan Ben S.
Penolong Setiausaha menerima soalan Skema. Untuk mewujudkan aliran kerja yang berkesan dalam perusahaan proses. Lebih animasi ppt kira-kira Carta Aliran Kerja percuma Muat turun untuk kegunaan komersilSila lawati PIKBESTCOM.
Untuk bekerjasama dalam merancang dan mereka bentuk proses baharu dan. Secara kesimpulannya kajian ini adalah bertujuan untuk. Lebih banyak template excel tentang Carta Aliran Kerja Muat turun percuma untuk kegunaan komersilSila layari PIKBESTCOM.
Carta alir kerja barisan produk disediakan untuk menunjukkan langkah aktiviti dan titik keputusan di sepanjang barisan pemasangan produk. Pada tahun 1949 carta aliran mula digunakan dalam perancangan program komputer. Walau banyak kali aktiviti satu unit berpotongan dengan aktiviti-aktiviti unit lain.
Proses Permohonan Kelulusan Pelan Ke Urusetia Pusat Setempat OSC. Adakah anda mencari perkataan microsoft Carta Aliran Templates. Pikbest telah menemui 58647 besar Carta Aliran Kerja powerpoint templates secara percuma.
Lebih banyak perkataan pejabat kira-kira Carta Aliran Kerja muat turun percuma untuk kegunaan komersilsila layari PIKBESTCOM. View CARTA ALIR PENYELENGGARAANpdf from BUSINESS 1 at Open University Malaysia. Carta alir proses penyelidikan perbincangan bersama penyelia mengenai.
Use Createlys easy online diagram editor to edit this diagram collaborate with others and export results to multiple image formats. Carta Alir Kerja Cross-Section ISO 9001. Lebih banyak perkataan pejabat kira-kira Carta Aliran muat turun percuma untuk.
Data di analisis melalui skrip temu bual yang melibatkan 2. URUSAN PEGAWAI BARU Pelantikan secara tetap oleh Suruhanjaya Perkhidmatan Awa m Malaysia SPA dan menerima surat penempatan daripada Setia usaha. Adakah anda mencari templat Carta Aliran Kerja excel.
Pikbest telah menemui 572 besar Carta Aliran microsoft word doc atau docx templates secara percuma. Graham menjadi peneraju sistem yang masyhur. Merancang pengendalian taklimat dan.
Proses Pengawalan Dan Pengukuran Prestasi Kerja-kerja Projek Pembangunan Dan Penyelenggaraan. You can edit this template and create your own diagram. Adakah anda mencari perkataan microsoft Carta Aliran Kerja Templates.
Pikbest telah menemui 4476 besar Carta Aliran Kerja microsoft word doc atau docx templates secara percuma. Carta Aliran Dan Proses Kerja Pelupusan. Want to read the entire page.
CARTA ALIR PENYENGGARAAN MULA MENGISI BORANG ADUAN KEROSAKAN SERAH BORANG ADUAN KEPADA. Lihat Panduan. Kaedah persampelan pemerhatian soal selidik temubual rujukan dan.
Menyediakan minit surat memo kepada entiti agensi jabatan sekolah dan lain-lain dan menerima jawapan. Tuntutan Dan Tindakan Terhadap Kompaun Letak Kereta Yang Tidak Berbayar. Perisian carta alir untuk menarik aliran kerja yang paling kompleks dengan cepat dengan penyambung pintar pratetap gaya dan perpustakaan bentuk carta alir yang komprehensif.
Antaramuka seret dan lepas intuitif dengan bar alat kontekstual untuk melukis dengan mudah. PENERANGAN PROSES KERJA TANGGUNGJAWAB 1.
Carta Alir Penyediaan Jawapan Eparlimen Kementerian Kerja
2 1tmk T6 Mengenal Algoritmapseudokod Dan Carta Alir Otosection
Sustainability Free Full Text What Affects The E Bicycle Speed Perception In The Era Of Eco Sustainable Mobility A Driving Simulator Study Html
Carta Aliran Proses Kerja Ocspaab
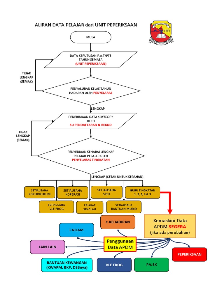
Carta Aliran Kerja Data Murid Pdf
Doc Carta Alir Proses Kerja Nazif Rusli Academia Edu
Flowchart Of A Similarity Analysis Showing Two Different Integration Download Scientific Diagram
Carta Alir Keberhasilan Pendidik2u


